项目概况
中国自然资源报社2024年度期刊发行物流服务采购招标项目的潜在投标人应在中招联合招标采购平台(http://www.365trade.com.cn)获取招标文件,并于2023年12月19日13点30分(北京时间)前递交投标文件。
一、项目基本情况
项目编号:TC23080DT
项目名称:中国自然资源报社2024年度期刊发行物流服务采购
预算金额:158.740000万元(人民币)
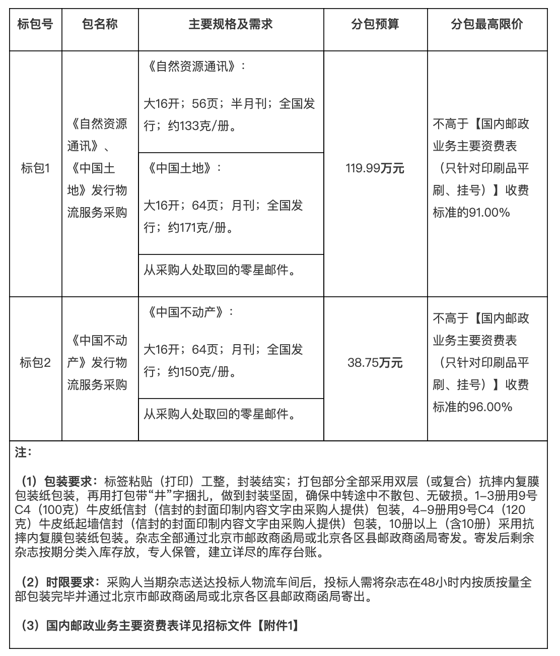
采购需求:
1、项目名称:中国自然资源报社2024年度期刊发行物流服务采购
2、主要功能及用途:(适用于标包1、标包2):承担中国自然资源报社下辖期刊的发行物流服务,确保刊物的包装质量和寄发时限。
3、项目服务时间(适用于标包1、标包2):自合同签订之日起至2024年12月31日,投标人完成项目全部工作内容。
4、标包划分及中标人数量:本项目划分为2个标包;每标包中标人数量为1名。投标人可任意选择标包投标,允许投标人同时中标的标包数量为1个。

合同履行期限:自合同签订之日起至2024年12月31日,投标人完成项目全部工作内容。
本项目(不接受)联合体投标。
二、申请人的资格要求:
1.满足《中华人民共和国政府采购法》第二十二条规定;
2.落实政府采购政策需满足的资格要求:
本项目专门面向中小企业采购。投标人在本项目所属行业【邮政业】中,须为中小(含微型企业)企业。
3.本项目的特定资格要求:无。
三、获取招标文件
时间:2023年11月28日至2023年12月05日,每天上午9:00至12:00,下午13:00至17:00。(北京时间,法定节假日除外)
地点:中招联合招标采购平台(http://www.365trade.com.cn)
方式:中招联合招标采购平台(http://www.365trade.com.cn)线上购买,详见【其他补充事宜】。
售价:¥300.0元,本公告包含的招标文件售价总和
四、提交投标文件截止时间、开标时间和地点
提交投标文件截止时间:2023年12月19日13点30分(北京时间)
开标时间:2023年12月19日13点30分(北京时间)
地点:中招联合招标采购平台(http://www.365trade.com.cn),线上开标。
五、公告期限
自本公告发布之日起5个工作日。
六、其他补充事宜
1、招标文件获取方式:本项目采用线上发售招标文件方式,有意购买标书的潜在投标人,请务必于招标文件获取截止时间前按以下步骤操作完成招标文件购买:
(1)首次注册供应商:登录“中招联合招标采购平台(http://www.365trade.com.cn)”(以下简称“平台”),点击“供应商入口”进行免费注册。
(2)已在平台完成注册的潜在投标人,登录后点击平台页面上方“我的工作台”下拉菜单中的“寻找招标项目”进行项目搜索,找到意愿参与的项目后,点击“立即投标”。勾选项目(标包)并填写相应信息后,点击“立即购标”。
(3)潜在投标人选择支付方式(本项目仅支持【网上支付】方式)、选中相应的费用信息并完善发票信息后,点击“提交支付”进行费用支付;招标文件每标包售价300元人民币,标书款一经收取不予退还。
(4)潜在投标人支付完成后,点击页面上方“我的工作台”下拉菜单中的“我参与的项目”进行招标文件下载。
2、CA证书办理:有意参与投标的潜在投标人,应在招标文件购买完成后尽快与“中招联合招标采购平台(http://www.365trade.com.cn)”联系申请办理北京CA证书的购买事宜(点击页面上方“我的工作台”下拉菜单中的“我的CA”进行CA申请办理),以免延误投标。已办理北京CA公司签章且数字证书在有效期内的单位不需重复办理。CA证书售后不退,证书自发售之日起1年内有效。
3、如有操作疑问或CA办理咨询请按以下方式与中招联合平台技术支持联系:客服电话:010-86397110、010-62108037(客服工作时间:周一至周五上午9时00分-11时30分,下午13时30分-17时00分)
七、对本次招标提出询问,请按以下方式联系。
1.采购人信息
名称:中国自然资源报社
地址:北京市西城区复兴门外大街1号
联系方式:司老师;010-68047780
2.采购代理机构信息
名称:中招国际招标有限公司
地址:北京市海淀区学院南路62号中关村资本大厦6层611A室
联系方式:曲志鸣、王丽莉、秦璐璐、马翔宇、林彧杰、徐润斌、师杉;010-62108149、62108152
3.项目联系方式
项目联系人:曲志鸣、王丽莉、秦璐璐、马翔宇、林彧杰、徐润斌、师杉
电话:010-62108149、62108152